2楼
开始上册。。。。。。。。。。电子版的
韬客社区www.talkfx.co
3楼
本帖最后由 lijianhui 于 2013-6-3 18:55 编辑
p3
"均衡资产定价理论是当代金融学的一块里程碑,它广泛用于从资产分配到风险管理的各个方面,然而,最近的一些事件,比如美国长期资本管理公司的崩盘,已经就重新检查均衡定价理论的基础假设提出了紧迫的要求,本书发展出新方法跳出金融均衡范式。
在《金》中
1.重新检验均衡定价理论基本假设
2.详细讨论隐藏于均衡理论背后的风险因素以及在不稳定市场中存在的可能利润
3.介绍测量建模方法,解决非均衡定价的一种主要方法“
——————————————————————————————————————————————————————————————————
下次p6
韬客社区www.talkfx.co
发表于:2013-06-03 18:20只看该作者
4楼
这个支持一下。
现在对交易系统还有兴趣的,也就这块内容了。
要有能亏损的勇气,才能有盈利的空间。
5楼
本帖最后由 lijianhui 于 2013-6-5 17:43 编辑
p6-p9
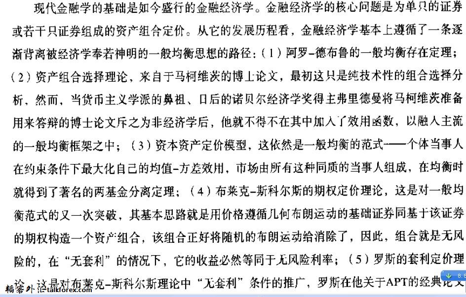
是译者序言,做回顾的 ------------------------------------------------------------------------------------------------ p8 “豪根认为新金融学要用统计学,计量经济学和心理学研究非有效市场。。。关键是放弃这样的假设:金融市场上所有行为都可以用理性经济行为解释。。。豪根认为,新金融学分析范式核心是建立归纳性特别因素分析模型。。。分析当事人在收益和风险之间进行取舍的过程中,时而进行精确计算,时而陷入情绪冲动的行为” p9 “关于市场是有效还是无效,作者认为市场能否恢复均衡取决于市场反应的特征时间同信息到达的间隔时间的关系。。。另外,市场有效无效也是研究市场时间标度的一个问题” ———————————————————————————————————————————————— 下次p11
QQ截图20130605170657.jpg
QQ截图20130605170657.jpg
QQ截图20130605170657.jpg
QQ截图20130605170657.jpg
QQ截图20130605170657.jpg
QQ截图20130605170657.jpg
QQ截图20130605170657.jpg
QQ截图20130605170657.jpg
QQ截图20130605170657.jpg
QQ截图20130605170657.jpg
QQ截图20130605170657.jpg
QQ截图20130605170657.jpg
QQ截图20130605170657.jpg
是译者序言,做回顾的 ------------------------------------------------------------------------------------------------ p8 “豪根认为新金融学要用统计学,计量经济学和心理学研究非有效市场。。。关键是放弃这样的假设:金融市场上所有行为都可以用理性经济行为解释。。。豪根认为,新金融学分析范式核心是建立归纳性特别因素分析模型。。。分析当事人在收益和风险之间进行取舍的过程中,时而进行精确计算,时而陷入情绪冲动的行为” p9 “关于市场是有效还是无效,作者认为市场能否恢复均衡取决于市场反应的特征时间同信息到达的间隔时间的关系。。。另外,市场有效无效也是研究市场时间标度的一个问题” ———————————————————————————————————————————————— 下次p11













韬客社区www.talkfx.co